關于正式受理“綠色建材產品”認證申請的通知
綠色產品認證背景情況
《財政部 住建部關于政府采購支持綠色建材促進建筑品質提升試點工作的通知》(財庫〔2020〕31號)提出,綠色建材將作為試點城市政府投資類工程項目采購的實質性條件。
住建部將搭建綠色建材采信應用數據庫,獲證產品入庫后將被綠色建筑、裝配式建筑等工程建設項目優先采用。
工信部將建立綠色建材產品名錄,培育綠色建材生產示范企業和示范基地。
各地方政府也將陸續推出財稅金融、政府優先采購等激勵政策。
中國建材檢驗認證集團股份有限公司(以下簡稱國檢集團)作為“中國綠色產品合格評定項目”建材組組長單位,已獲批綠色建材產品認證機構資質,相應的認證實施細則已提交國家認監委審查備案。中國建材檢驗認證集團秦皇島有限公司(以下簡稱秦皇島公司)作為國檢集團的綠色認證分支機構,現開展“綠色建材產品”認證工作,正式開始受理有關企業的認證申請↓↓↓。




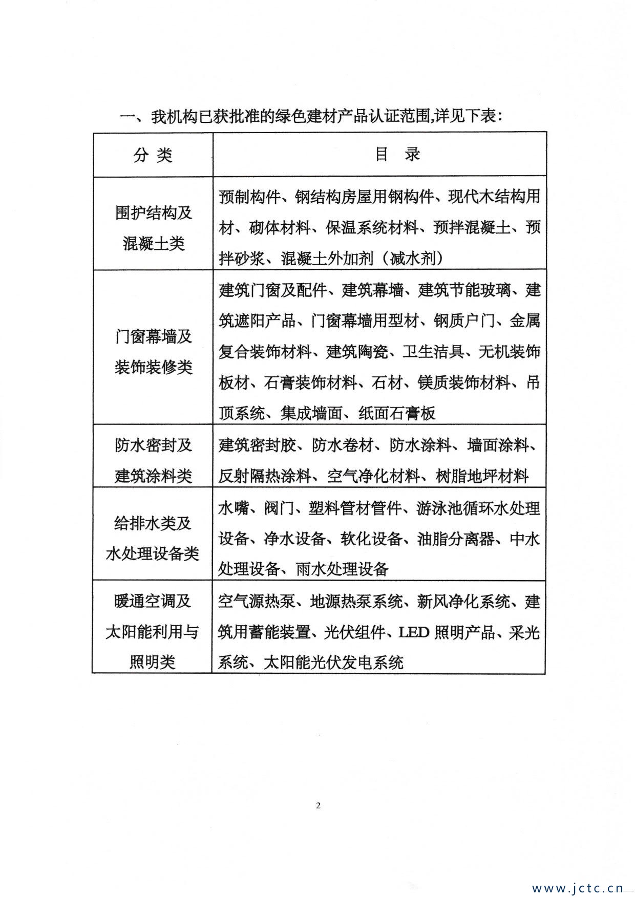
已獲批準的認證范圍

認證流程
認證申請
初始檢查(包括資料技術評審和現場檢抽查)
產品抽樣檢驗
認證結果評價與批準
獲證后監督
分級認證制度
綠色建材產品認證采用分級認證制度,由低到高分為一星級、二星級和三星級。通過認證的產品或其隨附文件可使用綠色建材標識,彰顯產品綠色高端優勢及企業品牌實力。

認證證書有效期
綠色建材產品認證證書的有效期為5 年,證書的有效性通過定期監督來保持。
受理咨詢
李曉杰:0335-5911979 18633505276
張鳳閣:0335-5911510 13903359882
郭建娜:0335-5911510 15822302311




國檢集團頒發首張檢測...
國檢集團近期喜訊來了